





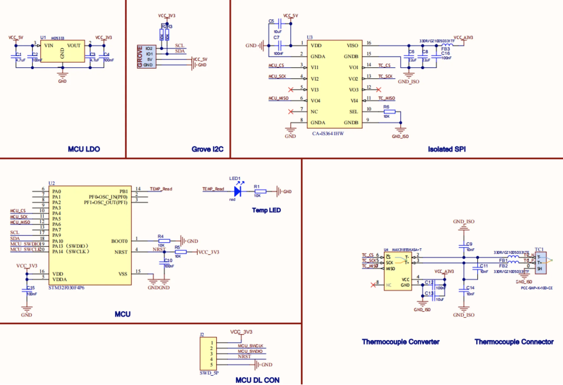
KMeterISO unitis an integrated K-type thermocouple sensor unit that integrates the functions of "acquisition + isolation + communication", using STM32F030+MAX31855KASA+T 14bit thermocouple digital conversion chip scheme to achieve high-precision temperature acquisition and conversion, MCU using STM32F030 to realize data acquisition and I2C communication interface, using CA-IS3641HW as a signal isolator. The unit supports access to thermocouple probes with a measurement range of -200°C to 1350°C, and adopts a universal standard K-type flat interface, which is convenient for subsequent replacement of different measuring probes to match different needs. This module is widely used in application scenarios such as temperature collection, control, and monitoring in industrial automation, instrumentation, power and electrical, heat treatment and other fields.
FEATURES
* STM32F030, high-performance ARM Cortex-M0 core, supports I2C firmware updates
* MAX31855KASA+T: (14Bit ADC, 0.25°C Resolution, ±2% Accuracy)
* Supported probe types: Type K - Supports access probe measuring range from -200°C to 1350°C
* I2C communication interface addr: 0x66
* Signal Isulate The CA-IS3641HW isolates input and output signals to improve stability, safety, and reliability.
* Supported programming platforms: Arduino, UIFlow
INCLUDES
1x KmeterISO Unit
1x K-type thermocouple probe (measuring range -50°C to 250°C, wire length 1m)
1x HY2.0-4P cable (20cm)
APPLICATIONS
* Industrial automation
* Instrumentation
* Power appliances
* Heat treatment
SPECIFICATION


SCHEMATIC



Examples
Arduino
UIFlow

UIFlow Blocks
Init device I2C address

Get thermocoupie temperature

Get internal temperature

Get string thermocoupie temperature

Get string internal temperature

Is ready temperature measurement

Get device firmware version

Get device I2C slave address

Set device I2c slave address

LEARN AND DOCUMENTS
Excelente servicio, buen regalito de bolígrafo también. muy feliz