





3-TTL UART a módulos Ethernet, a la vez.
● Admite servidor/cliente TCP, servidor/cliente UDP, cliente HTTPS, COM virtual
● Soporte Modbus RTU a Modbus TCP
● Admite control de flujo CTS/RTS, XON/XOFF
● Admite 3 puertos serie TTL que funcionan de forma independiente
● Configuración a través de la página del servidor web, los comandos AT y la utilidad Windows
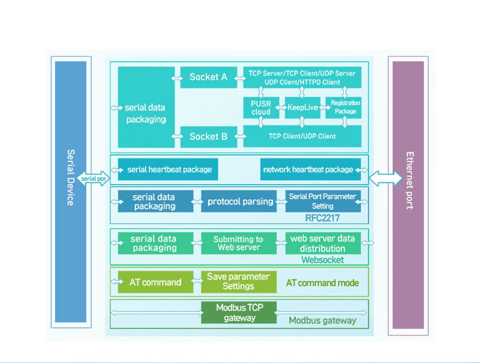
Este es un módulo TTL serial a Ethernet, utilizado para la transmisión transparente de datos. Es un módulo Ethernet de triple serie, que admite 3 * TTL trabajando al mismo tiempo. Se basa en la solución de la Cortex-M4 y su frecuencia básica es de hasta 120MHz. Y el interior del módulo integra la pila de protocolo TCP/IP.
Núcleo, rango de temperatura de trabajo industrial y pila de protocolo TCPIP. Auto-MDI/MDIX, Puerto RJ45 con servidor TCP de 10/100MbpsTCP, cliente TCP, cliente UDP, modo de trabajo del servidor UDP y del cliente httpsD. Los puertos múltiples pueden funcionar de forma independiente al mismo tiempo. Puede distinguir qué puerto serie se conecta al dispositivo a través del número de puerto. Admite puerto serie virtual y proporciona el software correspondiente. De 600bps a 1024K BPS; Compruebe el bit de None,Odd,Even,Mark and SpaceDNS y DHCP supportedProporcione PC TCP/IP socket Ejemplo de programación como VB,C ++,Delphi, página web incorporada de Android e iOS; también puede personalizar la página web para los usuarios Botón de recarga, una tecla para restaurar la configuración predeterminada RJ45 con luz indicadora de enlace/datos, transformador de aislamiento integrado y aislamiento electromagnético de 2 KV MAC único global Dirección comprada en IEEE (comienza con el número de referencia: 1: 2); el usuario puede definir la dirección MAC. Admite actualización de firmware a través de la red. Admite mantenimiento, detecta rápidamente los enlaces muertos. Cuenta y contraseña de soporte, se puede utilizar para iniciar sesión en la página y para la configuración de red. Admite Websocket de un canal, realiza la transmisión transparente bidireccional entre la página web y el serial 0. Admite Modbus RTU a Modbus TCPSupport UDP Broadcast. Función
Transmisión de datos industriales, automatización industrial, monitoreo de seguridad y protección, seguridad pública, hogar inteligente, control de energía, monitoreo ambiental, agricultura inteligenteComprobación de la puerta en el sistema de asistencia al trabajo,Sistema POS, sistema de venta de arroz Sistema de automatización de edificios, monitoreo de energía, sistema bancario de autoservicio, monitoreo de sala de máquinas de Telecomunicaciones
Modo cliente TCPEl módulo inicia la conexión a todos los servidores TCP establecidos, si la conexión falla, el módulo intentará volver a conectarse hasta el éxito si la conexión se realiza correctamente, el servidor transmitirá datos con el dispositivo serie.
Modo servidor TCPEl módulo supervisa el conjunto y espera a que el cliente TCP se conecte a los datos enviados por el dispositivo serial y los transmitirá a todos los clientes vinculados correctamente a través del módulo.
Modo UDPEl módulo envía datos del dispositivo serie al dispositivo de red establecido. El módulo monitorea el puerto y envía los datos recibidos al dispositivo serie.
Gestione de forma remota múltiples dispositivos serie
Utilice la red para ampliar la distancia de comunicación en serie
Múltiples PC para administrar remotamente el dispositivo serie
Varios métodos de configuración de parámetros Configuración de software
Descargue el software de configuración, busque módulos Ethernet EN LA LAN a través de la IP del servidor del puerto serie, el nombre, la dirección MAC o el número de versión. A continuación, establezca los parámetros que necesita; de lo contrario, mantenga el valor predeterminado.Configuración de página web1. Abra su navegador e introduzca la dirección IP predeterminada de los módulos Ethernet. 2. Abra la página de inicio de sesión del servidor serie e introduzca el nombre de usuario y la contraseña (administrador predeterminado).3. Después de configurar el parámetro, haga clic en Guardar y reiniciar, luego la configuración tendrá efecto.Configuración de comandos Serial AT
El usuario puede establecer el parámetro por el módulo en sí sin pasar por otro ordenador para configurarlo. Este Método de configuración se utiliza en la siguiente situación: el usuario debe configurar la dirección IP y la dirección IP de destino en el sitio. El comando AT puede satisfacer la demanda. Después DE QUE MCU conecte el módulo del servidor serial por TTL (UART), MCU puede configurar la configuración por el Comando AT.













