






El módulo WM1302 es una nueva generación de módulos de puerta de enlace LoRaWAN en un factor de forma mini-PCIe basado en Semtech® SX1302.Presenta un consumo de energía extremadamente bajo y un rendimiento excepcional con certificación CE, FCC.
Características
Desarrollado por Semtech® Banda base SX1302 LoRa® chip, consumo de energía extremadamente bajo y alto rendimiento.
Factor de forma Mini-PCIe con el dedo dorado estándar de 52 pines., fácil de integrar con varios dispositivos de puerta de enlace.
Temperatura de funcionamiento ultrabaja, no se necesita disipación de calor adicional, lo que reduce el tamaño de la puerta de enlace LoRaWAN.
Alta sensibilidad hasta -139 dBm @SF12 con interfaz SX1250 TX/RX; Alimentación TX de hasta 26 dBm a 3,3 V.
Certificado con CE (EU868), ID FCC (US915) y TELEC (AS923).Simplificar el proceso final de certificación del producto.
El módulo WM1302 es una nueva generación de módulo de puerta de enlace LoRaWAN con un factor de forma mini-PCIe.Basado en Semtech® Banda base SX1302 LoRaWAN® Chip, WM1302 desbloquea la mayor capacidad potencial de transmisión inalámbrica de largo alcance para productos de puerta de enlace.Presenta mayor sensibilidad, menor consumo de energía y menor temperatura de funcionamiento en comparación con los anteriores SX1301 y SX1308 LoRa.® chips.
El módulo de puerta de enlace LoRaWAN WM1302 tiene versiones SPI y USB en las bandas de frecuencia US915 y EU868, lo que le permite tener una amplia gama de opciones de plan de frecuencia LoRaWAN para elegir, incluidos EU868, US915, AS923, AS920, AU915, KR920 e IN865.
El módulo WM1302 ha pasado varias certificaciones como CE (EU868), FCC ID (US915), TELEC (AS923).Estos ayudan a simplificar el proceso de desarrollo y certificación de dispositivos de puerta de enlace de largo alcance.
WM1302 está diseñado para aplicaciones M2M e IoT y puede aplicarse ampliamente en escenarios compatibles con puertas de enlace LPWAN.Sería una opción perfecta para que reduzca significativamente las dificultades técnicas y el consumo de tiempo al desarrollar dispositivos de puerta de enlace de largo alcance, incluida la puerta de enlace LoRaWAN, etc.
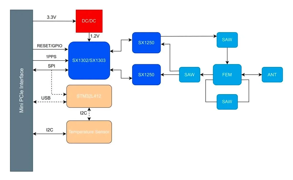
Descripción general del hardware
Diagrama

Pinout

Aplicaciones
Desarrollo de dispositivos de enlace LPWAN
Cualquier desarrollo de aplicaciones de comunicación inalámbrica de larga distancia
Aprende e investiga aplicaciones de largo alcance y LoRaWAN
Especificaciones
Región
UE868
US915
Frecuencia
863-870MHz
902-928MHz
Sensibilidad
-125dBm @125K/SF7
-139dBm @125K/SF12
-125dBm @125K/SF7
-139dBm @125K/SF12
Potencia TX
26 dBm (con fuente de alimentación de 3,3 V)
25 dBm (con fuente de alimentación de 3,3 V)
LED
Potencia: Verde Configuración: Rojo TX: Verde RX: Azul
Factor de forma
Mini PCIe, dedo dorado de 52 pines
Consumo de energía (versión SPI)
En espera: 7,5 mA
Potencia máxima TX: 415 mA
RX: 40 mA
Consumo de energía (versión USB)
En espera: 20 mA
Potencia máxima TX: 425 mA
RX: 53 mA
LBT (escucha antes de hablar)
Sin respaldoConector de antena
U.FL
Temperatura de funcionamiento
-40°C a 85°C
Dimensiones
30 mm (ancho) × 50,95 mm (largo)
Certificación
CE (EU868), ID FCC (US915), TELEC (AS923)Dimensión
