





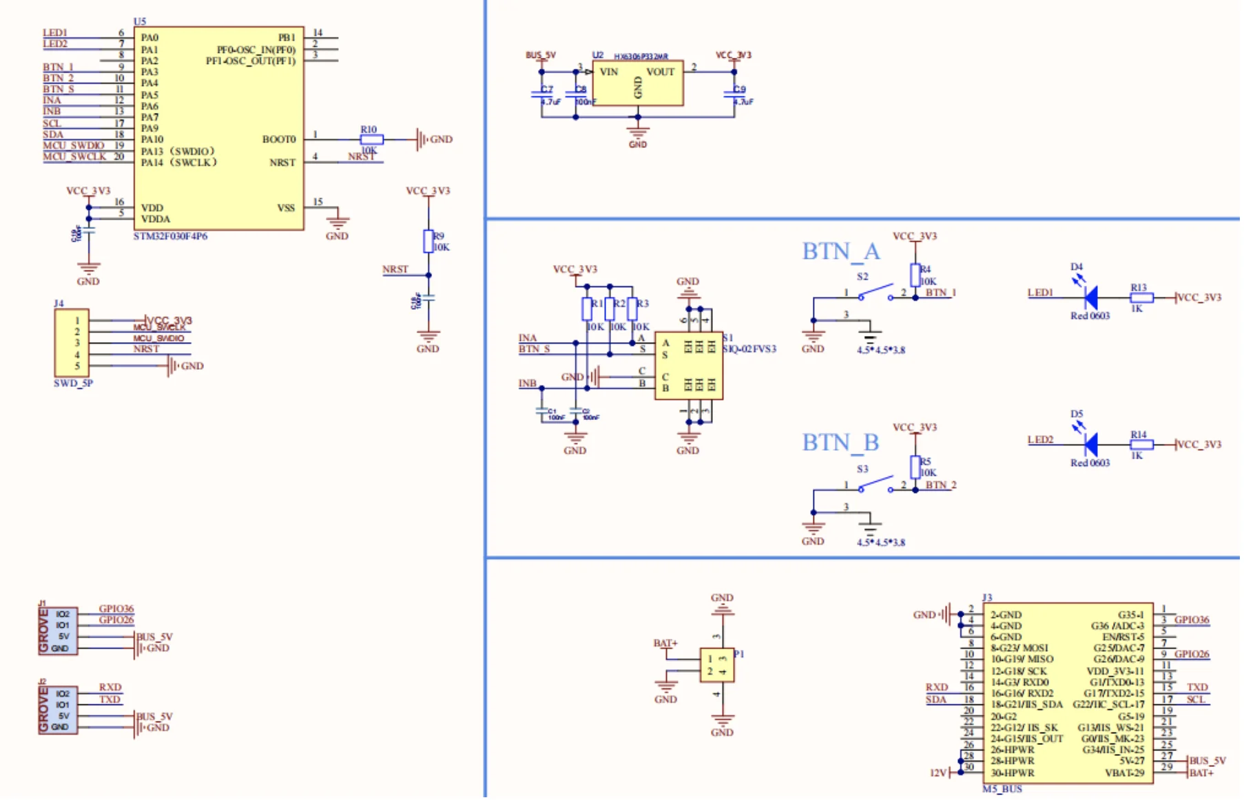
El módulo HMI es un módulo interactivo persona-computadora que proporciona un codificador rotatorio, dos botones de entrada y dos indicadores LED, utilizando STM32F030 como MCU de adquisición y comunicación, y comunicándose con el host de la M5 a través de I2C. Además, hay interfaces portB y portC en el módulo, y una batería de litio de 500mAh incorporada. El módulo es adecuado para una variedad de aplicaciones que requieren la interacción del operador de mano.
Características
* STM32F030F4P6, brazo de memoria flash de 16 KB y SRAM de 4 KB.
* Interacción hombre-máquina (codificador rotatorio, dos botones de entrada y dos luces indicadoras)
* Interfaces PUERTO B y PUERTO C
* Plataforma de programación: Arduino, UIFlow
Incluye
1 × módulo HMI
Aplicaciones
* Control industrial
* Sistemas integrados
* Hogar inteligente
Especificación


Esquema

Tamaño del módulo

