





WANSENDA USB 3,0 Flash Drive OTG Pen Drive 128GB 64GB 32GB 16GB 8GB Micro USB Stick 3,0 para iPhone 14 Pro/13/iOS/Android Pendrive
Descripción
1. Transferencia de datos estable y de alta velocidad.
2. Con interfaz 3 en 1 de ordenador, sistema Android e iOS.
3. Le permite almacenar y llevar cómodamente fotos, música y otros archivos.
4. Requisitos de hardware: software Y-Disk (para Dispositivo de sistema iOS)
5. Almacenamiento de estado sólido, portátil, diseño de rotación de metal puede proteger bien el conector.
6. Debido al sistema interno y al procedimiento, los datos ocuparán algo de espacio y la capacidad real se reducirá ligeramente.
7. Elegante y ligero; portátil, nuevo concepto de modelado, moda clásica, compacto Brisk.
7. Sistema operativo: Para iPhone 14 Pro/14/13 Pro/13/12/11/XS Max y así sucesivamente.
OTG-Smartphone funcional (sistema Android 5,5 +).
Parámetro de unidad flash USB
Almacenamiento: 8GB, 16GB, 32GB, 64GB, 128GBAcerca de la capacidad real
Los productos de memoria flash de capacidad generalmente se envían de acuerdo con 1MB=1000KB, 1G=1000MB, pero el sistema operativo usa aritmética binaria 1MB=1024KB, 1GB=1024MB, por lo que hay algunas diferencias entre la capacidad de visualización y los productos de memoria de capacidad estándar.
8GB=aproximadamente 7,4 GB-7,6 GB
16GB=aproximadamente 14GB-15GB
32GB=aproximadamente 28GB-30GB
64GB=aproximadamente 58GB-60GB
128GB=aproximadamente 110GB-120GB
Esta es la diferencia de cálculo entre el fabricante y su PC, busque en Google "Capacidad de la unidad flash USB" para obtener más información.
Nota
Esta tarjeta de memoria no solo se puede conectar a cualquier ordenador, sino que también se puede conectar directamente a tu dispositivo Apple.
Descargue Y-Disk en la aplicación antes de usarlo, entonces el sistema IOS puede encontrarlo, mientras que el ordenador no necesita descargar ningún software.














Puntas
Prometemos solo vender
¡100% unidades flash USB originales WANSENDA! Nuestro objetivo es proporcionar productos de alta calidad con un servicio cálido y el precio más favorable en AliExpress.
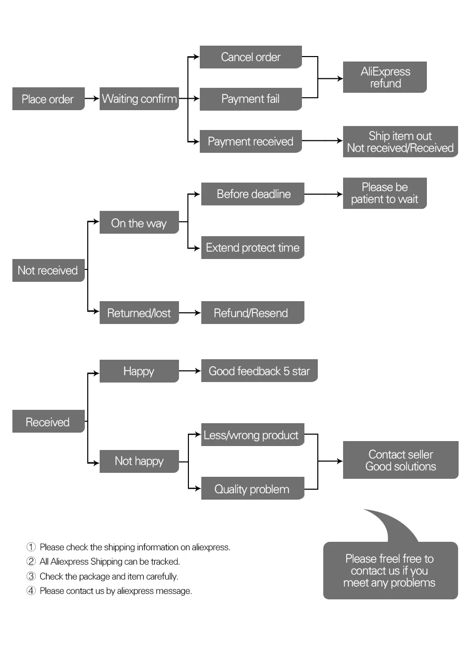
Acerca del envío
1. La forma de envío se envía a través de AliExpress Standard Shipping con número de seguimiento.
2. El tiempo de envío normal a muchos países es de 25-75 días (especialmente Brasil 90 días)
3. Si su tiempo de confirmación está llegando a su fin, pero aún no recibe los productos, póngase en contacto con nosotros para extender la fecha de entrega.
4. Por favor, no abra una disputa dentro del tiempo garantizado, si excede el tiempo, le reembolsaremos el dinero.
5. Cuando realiza el pedido, significa que está de acuerdo con las instrucciones anteriores. Gracias.
Sobre impuestos
El costo de envío no incluye ningún impuesto de importación, los compradores son responsables de los derechos de aduana.
SERVICIO POST VENTA

Comentarios
Nos gustaría ganar sus comentarios positivos de cinco estrellas. Su comentario es muy importante para nosotros. Por favor, no nos abra una disputa.
Si no está satisfecho con alguno de los artículos, póngase en contacto con nosotros. Resolveremos el problema por usted. ¡GRACIAS!
