








NUEVO FTTH CATV 1550nm AGC Transmisor óptico Salida de 2 vías 10dBm Banda de trabajo de alimentación Nivel de entrada óptica 70dBuV Relé al por mayor
Nivel de salida del receptor: 70(dBmV)
Longitud de onda: 1550nm(nm)
Potencia óptica de entrada: + 2 ~-23(dBm)
Tipo de conector óptico: SC/APC
Impedancia de salida RF: 75(Ω)
Pérdida de reflexión de salida: 16(dB)
Desperdicio de energía: 4(W)
Dimensión total: 178*88*40(mm)
Peso: 365(g)
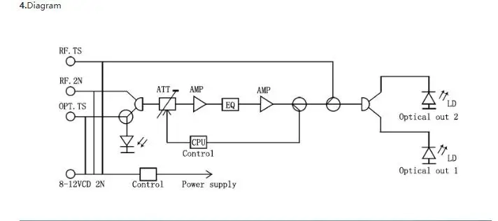
1 Descripción del producto
Transmisor OTP01 1550nm con entrada óptica diseñado específicamente para la red CATV FTTH. Su característica principal es el bajo consumo de energía, la señal óptica de salida doble, con entrada óptica y entrada RF de dos vías, Salida Óptica de nivel constante AGC, volumen pequeño y alta fiabilidad. La ADOPCIÓN DE carcasa de aleación de aluminio, con circuito AGC de control óptico integrado, estructura compacta y fuente de alimentación modular externa hacen que la instalación y depuración sea muy conveniente. Es un producto ideal para construir una red FTTH CATV.
2. Características del producto
1. Carcasa de aluminio fundido con buena dispersión del calor.
2. Adopta el módulo GaAs como módulo amplificador RF, el rango de recepción óptica puede alcanzar 0 ~-15DBM, el rango de entrada RF es 75 ~ 85dbuV.
3. Módulo receptor óptico AGC rango de control 0 ~-15dBm, el nivel de salida se mantiene sin cambios. Módulo de entrada RF AGC rango de control 75 ~ 85dbuV, el nivel de salida se mantiene sin cambios.
4. Diseño de bajo consumo y consumo total ≤ 4W, la fuente de alimentación se puede introducir directamente o alimentar desde la salida RF. El rango de voltaje de la potencia de entrada es DC6 ~ 15V.
5. Realice la forma de alimentación del puerto de entrada de 12V



