





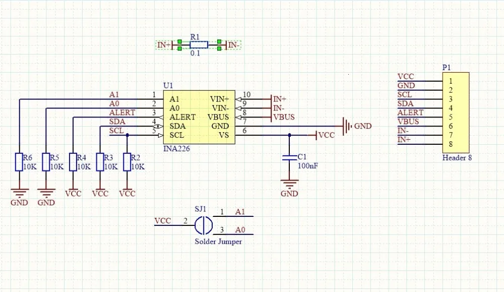
CaracterísticasDetecta tensiones del bus de 0 V a 36 V• Detección de lado alto o lado bajo• Repose la corriente, el voltaje y la potencia• Alta precisión:– Error de ganancia del 0,1% (máx.)– Desplazamiento de 10 μV (máx.)• Opciones medias configurables• 16 direcciones programables• Funciona desde una fuente de alimentación de 2,7 V hasta 5,5 V• Paquete de 10 pines, DGS (VSSOP)Aplicaciones• Servidores• Equipos de telecomunicaciones• Informática• Gestión de energía• Cargadores de baterías• Fuentes de alimentación• Equipo de pruebaVBUS: entrada de voltaje del bus
SDA/SCL: datos del bus IIC y líneas de señal de reloj
ALERTA: Salida de alarma multifunción
A0/A1: línea de direcciones IIC
IN+/IN-: entrada analógica no inversa, entrada analógica inversa


Módulo INA231
El INA231 es un monitor de potencia y derivación de corriente con una interfaz compatible con I2C de 1,8 V (con 16 direcciones programables).Este dispositivo monitorea la caída de voltaje de derivación y el voltaje de suministro del bus, brindando una protección mejorada al programar el pin ALERTO cuando los valores correspondientes exceden los límites programados.
Los valores de calibración, los tiempos de conversión y la media programables combinados con un multiplicador interno permiten lecturas directas de valores de corriente en Amperios y valores de potencia en Watts, reduciendo así la carga de procesamiento del host.
INA231 mide corriente en un voltaje de bus que oscila entre 0 V y 28 V y funciona con una única fuente que oscila entre 2,7 V y 5,5 V, lo que consume 330 μA (típico) de corriente de suministro.El rango de temperatura de funcionamiento del INA231 está clasificado de -40°C a +125°C. Existen dos versiones del INA231: el INA231A comienza a realizar conversiones continuas de derivación y voltaje de bus, mientras que el INA231B se inicia en modo de apagado de baja corriente; Este módulo utiliza la versión INA231A.
Características:
Rango de detección de voltaje del bus de 0 V a 28 V
Detección de lado alto o lado bajo
Informes de corriente, voltaje y potencia.
Alta precisión:
Error de ganancia del 0,5% (máximo)
Desplazamiento de 50 μV (máximo)
Opciones de promedio configurables
Umbrales de alerta programables
Compatible con I2C de 1,8 V
Rango de voltaje de funcionamiento: 2,7 V a 5,5 V
Opciones de modo de inicio: INA231A: Conversión activa
Dimensiones del módulo: 18*19,4 mm
Todo está bien.

Los tres artículos que pedí llegaron defectuosos. ¡Ya he recibido sensores defectuosos de dos vendedores!
Se ve bien, aún no lo he probado, entrega rápida.
Buena calidad.
Productos según lo descrito, entrega rápida, gracias.