





Detalles gráficos
Asuntos que requieren atención
Todos los kits de esta tienda deben ser soldados por sí mismos, los entusiastas deben hacer lo mejor posible, no se compran herramientas básicas y simples, las piezas del kit se prueban y envían, la instalación de soldadura no se realiza correctamente, no brindamos servicios de mantenimiento. No proporcione servicios tutoriales de identificación de componentes electrónicos, todos los componentes de los pies de corte de hojalata no brindan servicios de devolución e intercambio, por favor comprenda
Exhibición del producto terminado


Parámetros de características
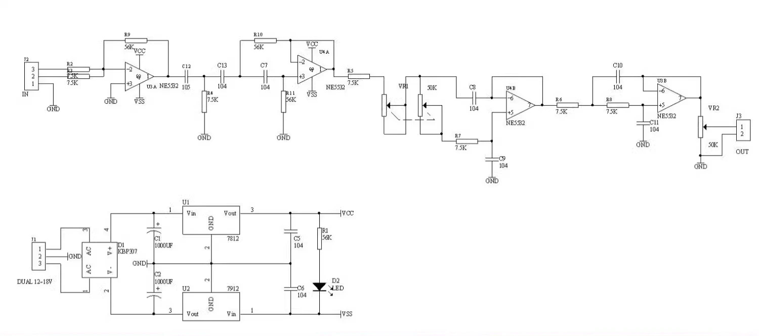
Este producto es un circuito de procesamiento de subwoofer de fuente de alimentación dual, es decir, un filtro de paso bajo, la salida está conectada a un amplificador de potencia puro ordinario, puede formar un amplificador de potencia de subwoofer, la entrada puede ser un canal de sonido o un estéreo, el uso de muy flexible y conveniente, el consumo de energía del circuito es muy pequeño de 5W o más transformador es suficiente.Todos los componentes están hechos de componentes originales, calidad confiable y uso a largo plazo que no causarán problemas.La placa de circuito adopta una placa de fibra de vidrio de doble cara, el cableado es razonable, el ruido es muy pequeño y la tasa de éxito de la producción es muy alta.
Volumen de la máquina: 156L * 135W * 70H (MM)
Voltaje de fuente de alimentación: fuente de alimentación dual AC10-17V con más de 5W y salida de 3 cables
Rango de frecuencia del transformador: 22 Hz-210 Hz
Entrada de audio: mono o doble canal
Entrada de señal de frecuencia completa, mono
Salida de señal de graves pesados
Volumen de la placa terminada: 82*40*30(MM)
Tamaño de PCB: 82*40*1,6(MM), espacio entre centros de orificios fijos: 76x34MM,Diámetro del orificio: 3,5 mm, espacio entre centros del eje del potenciómetro: 42 mm
Método de depuración
Amplificador de potencia a nivel de chip: básicamente no es necesario depurar la etapa previa, la etapa posterior, antes y después de la máquina integrada, los parámetros internos de los fabricantes de chips se han configurado en valores normales, siempre y cuando el componente periférico Los valores de los parámetros son normales y no hay errores de soldadura, la tasa de éxito es muy alta y el efecto también es muy bueno.
Modo de conexión

Referencia del diagrama de circuito 
Lista de componentes
