





0,42 pulgadas





0,42 pulgadas 4P
Parámetros del producto
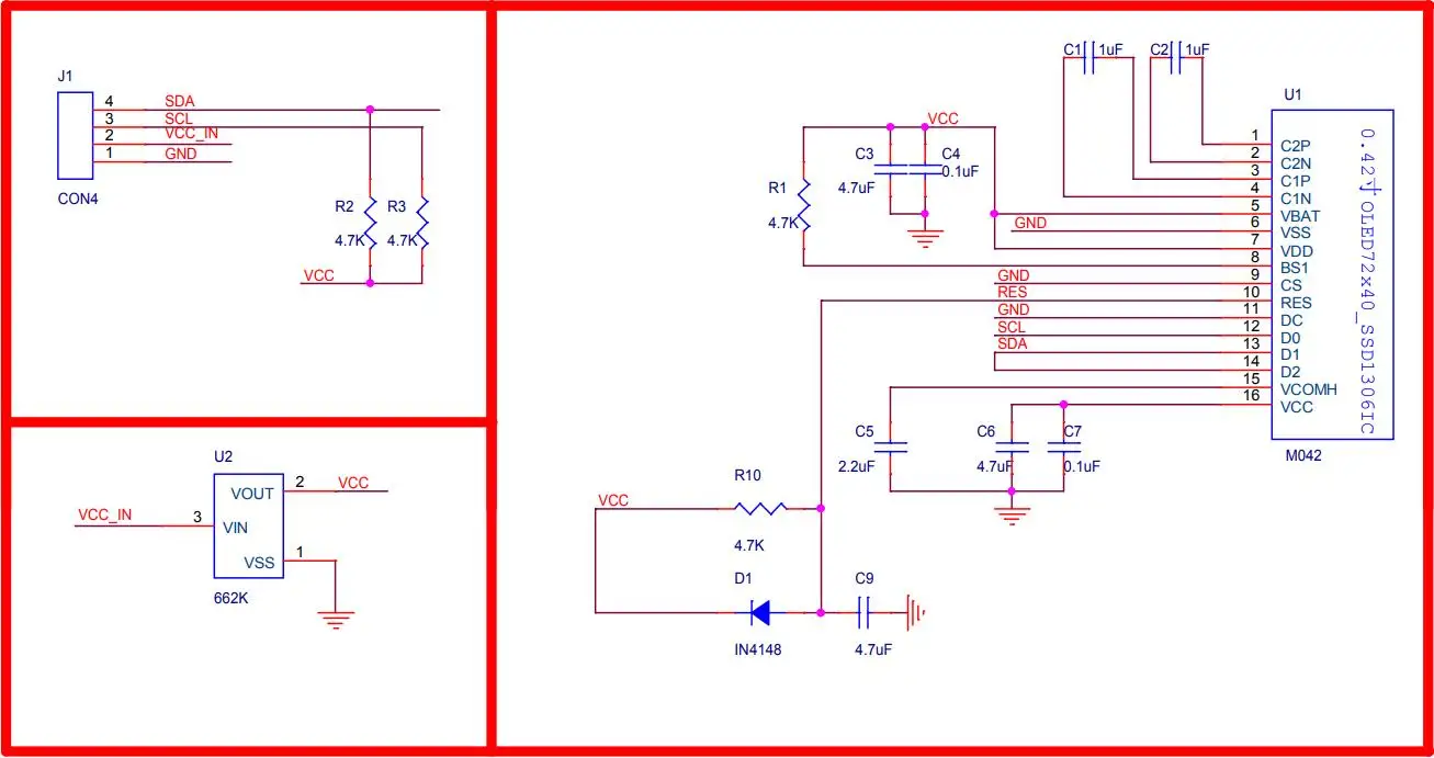
Circuito periférico de pantalla desnuda OLEDAtención especial: debido a que el chip del controlador de pantalla admite impulso interno, podemos suministrar directamente una fuente de alimentación; No se necesita fuente de alimentación externa de alto voltaje.Cuando se utiliza boost interno, no es necesario conectar el VCC de 6 pies a la fuente de alimentación: simplemente conecte el condensador a tierra directamente: el VPP debe estar conectado a aproximadamente 7.Fuente de alimentación de 5V en lugar de 3.Fuente de alimentación de 3V cuando se utiliza una fuente de alimentación externa.Nota: R10, C9 y D1 son circuitos de reinicio RC de hardware.La primera operación de OLED necesita después de que se reinicie el encendido.Por lo tanto, es necesario restablecer.Si hay muchos IO de un solo chip en el sistema, puede conectar el IO de un solo chip directamente a la RES de OLED sin utilizar un circuito de reinicio RC.Funciona muy bien para mi control remoto Tilta Nucleus-N.

Recibí un producto diferente. Quería el HP-7240-01, pero recibí el NFP1315-87AY16. No lo necesito.

Bien
Bien