
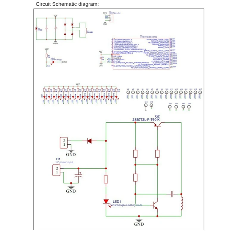
Característica:
Diámetro giratorio: 98mm
Tamaño del tablero: 100x25mm
Tamaño de la carcasa: 75x75x54mm
Fuente de alimentación: DC 5V (toma de corriente DC)
El circuito adopta el modo de fuente de alimentación DC 5V, con una larga vida útil sin contacto.
El kit se vende en piezas sueltas, con componentes empaquetados por separado y que requieren que el comprador los suelde por sí mismo, lo que lo hace muy adecuado para que los entusiastas del bricolaje electrónico lo aprendan y lo usen.
Nota: son kits de bricolaje. Necesita soldar usted mismo.
Color: verde + color transparente
Material: PCB + componentes electrónicos + Acrílico
Contenido del paquete
1 x kit electrónico DIY
Solo el contenido del paquete anterior, otros artículos no están incluidos.
Nota: El reflejo de la luz y las diferentes pantallas pueden hacer que el color del elemento en la imagen sea un poco diferente del real. El error de medición permitido es +/- 1-3cm.







Comprar Pantalla LED giratoria cruzada de un solo lado, matriz de puntos LED, Kit de bricolaje, Kit electrónico, piezas de repuesto de soldadura giratorias