





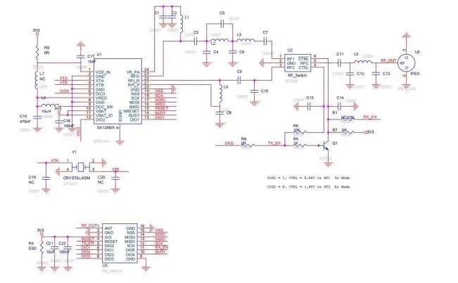
Los módulos de la serie LoRa están diseñados y desarrollados por Ai-Thinker Technology basados en la serie de chips SX127X/SX126X/ASR6501.Usan principalmente LoRa™ Modems remotos para comunicación de espectro extendido de larga distancia.Tienen una fuerte antiinterferencia y pueden minimizar el consumo de corriente.Con la LoRa de SEMTECH™ Tecnología de modulación patentada, SX1268 tiene una alta sensibilidad de más de -148 dBm, una potencia de salida de +22 dBm, una larga distancia de transmisión y alta confiabilidad.Cubre continuamente frecuencias de 150 MHz a 960 MHz y es compatible con todas las principales bandas ISM de subgHz del mundo.Al mismo tiempo, en comparación con la tecnología de modulación tradicional, LoRa™La tecnología de modulación también tiene ventajas obvias en términos de bloqueo, distancia de transmisión y bajo consumo de energía, lo que resuelve el problema de la distancia, la antiinterferencia y el consumo de energía que las soluciones de diseño tradicionales no pueden tener en cuenta simultáneamente.
Descripción general
El transceptor de radio subGHz LLCC68 es ideal para largos
gama de aplicaciones inalámbricas.Está diseñado para baterías largas.
vida con sólo 4,2 mA de consumo de corriente de recepción activa.
El LLCC68 puede transmitir hasta +22 dBm con alta
Amplificadores de potencia integrados eficientes.
El LLCC68 es compatible con LoRa® modulación para uso de LPWAN
Casos y modulación (G)FSK para casos de uso heredado.es
altamente configurable para satisfacer diferentes aplicaciones
Requisitos para la industria y uso del consumidor.
El dispositivo suministra LoRa® modulación compatible con
Transceptores Semtech utilizados por LoRaWAN™ especificación
lanzado por la Alliance LoRa™.
La radio es adecuada para sistemas que apuntan al cumplimiento de
regulaciones de radio que incluyen, entre otros, ETSI EN 300
220, FCC CFR 47 Parte 15, requisitos regulatorios de China
y el ARIB T-108 japonés.Frecuencia continua
La cobertura de 150 MHz a 960 MHz permite el soporte de
Todas las principales bandas ISM subGHz en todo el mundo.
Aplicaciones
El nivel de integración y el bajo consumo del
LLCC68 permite una nueva generación de Internet de las cosas
aplicaciones.
• Medidores inteligentes
• Cadena de suministro y logística
• Automatización de edificios
• Sensores agrícolas
• Ciudades inteligentes
• Sensores de tiendas minoristas
• Seguimiento de activos
• Farolas
• Sensores de estacionamiento
• Sensores ambientales
• Atención médica
• Sensores de seguridad y protección
• Aplicaciones de control remoto





Todo bien. Buen producto. estoy muy satisfecho
Todo bien. Buen producto. estoy muy satisfecho
Muy bien enviado.