






Tablero morado MAX30100
Descripción:
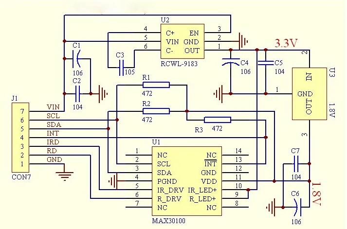
El clic de frecuencia cardíaca lleva el sensor de frecuencia cardíaca y oxímetro de pulso integrado MAX30100 de Maxim.Es un sensor óptico que obtiene sus lecturas desde la emisión de dos longitudes de onda de luz desde dos LED, uno rojo y uno infrarrojo, luego mide la absorbancia de la sangre pulsante a través de un fotodetector.Esta particular combinación de colores de LED está optimizada para leer los datos a través de la punta del dedo.La señal es procesada por una unidad de procesamiento de señal analógica de bajo ruido y comunicada a la MCU de destino a través de mikroBUS™ Interfaz I2C.Los desarrolladores de aplicaciones de usuario final deben tener en cuenta que las lecturas pueden verse afectadas negativamente por el exceso de movimiento y los cambios de temperatura.La presión puede restringir el flujo sanguíneo capilar y, por lo tanto, disminuir la confiabilidad de los datos.También está disponible un pin INT programable.Características:Sensor Óptico: IR y LED rojo combinados con fotodetector.Mide la absorbancia de la sangre pulsante.Interfaz I2C más pin INT.Fuente de alimentación de 3,3 V-5 V.

Tablero verde MAX30100
Introducción:
El MAX30100 es un módulo integrado de oxímetro de pulso y sensor de monitoreo de frecuencia cardíaca.El dispositivo integra 2 LED, un fotorector, una óptica optimizada y un procesador de señal analógica de bajo ruido.Se pueden detectar señales de oxímetro y frecuencia cardíaca.El MAX30100 utiliza un voltaje de alimentación de 1,8 V y 3,3 V.La fuente de alimentación se puede controlar mediante software.El consumo de corriente en modo de espera es insignificante y la conexión de la fuente de alimentación siempre se puede mantener.Aplicación principal:Equipos de fitnessEquipos de monitoreo médicoDispositivo portátilDefinición de pines:VIN: Entrada de energía 1,8v ~ 5,5vSCL: IIC-SCLSDA: IIC-SDAINT:MAX30100 INTIRD: MAX30100 IR_DRVRD: MAX30100 R_DRVGND: Tierra


Longitud de onda máxima del LED: 660 nm/880 nm
Voltaje de alimentación del LED: 3,3-5 V
Tipo de señal de detección: señal de reflexión de luz (PPG)
Interfaz de señal de salida: interfaz I2C
Voltaje de la interfaz de comunicación: 18-3,3 V-5 V (opcional)
Tamaño del orificio de montaje reservado del tablero: 0,5X8,5 mm
Método de disolución de luz: medir el pulso y la saturación de oxígeno en sangre mediante el uso del tejido humano para causar una diferente transmitancia de luz cuando los vasos sanguíneos late;
Fuente de luz: un tubo polar iluminador de longitud de onda específica selectivo para oxihemoglobina (HbO2) y hemoglobina (Hb) en sangre arterial;
La transmitancia se convierte en señal eléctrica: el volumen de la pulsación arterial se cambia a la transmitancia de luz de la luz.En este momento, la luz se refleja por el tejido del cuerpo humano mediante conversión fotoeléctrica, convertida en una señal eléctrica y amplificada y emitida.
VIN: terminal de entrada de fuente de alimentación principal 1,8 V-5 V;
Pad de 3 bits: seleccione el nivel de dominadas del bus, dependiendo del voltaje maestro del pin, seleccione 1,8 V o 3,3 V (este terminal contiene 3,3 V y superior) SCL: conecte el reloj del bus I2C;
SDA: datos conectados al bus I2C;
INT: pin de interrupción del chip MAX30102;
RD: ROJO del chip MAX30102, terminal de tierra LED, - generalmente no conectado;
IRD: La conexión a tierra IR y LED del chip MAX30102 generalmente no está conectada;
GND: cable de tierra




