





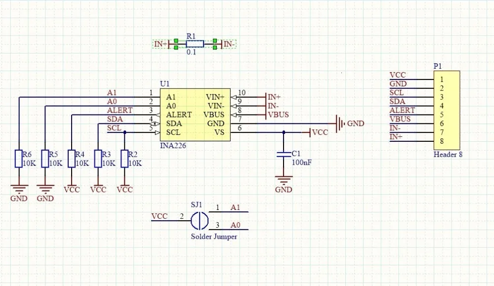
CaracterísticasDetecta tensiones de bus de 0 V a 36 V• Detección de lado alto o lado bajo• Informes de corriente, voltaje y potencia• Alta precisión:-Error de ganancia 0.1% (máx.)-10 μV Offset (máx.)• Opciones de promedio configurables• 16 direcciones programables• Funciona con una fuente de alimentación de 2,7-V a 5,5-V• Paquete de 10 pines, DGS (VSSOP)Aplicaciones• Servidores• Equipo de Telecomunicaciones• Informática• Gestión de energía• Cargadores de batería• Fuentes de alimentación• Equipo de pruebaVBUS: entrada de voltaje bus
SDA/SCL: datos de bus IIC y líneas de señal de reloj
ALERTA: Salida de alarma multifunción
A0/A1: Línea de dirección IIC
IN +/IN-: entrada analógica no inversora, entrada analógica inversora




Encendido, revisado, el módulo está funcionando. Lo único es que la dirección I2C predeterminada es 0x44. Aún no he verificado la precisión.

Los productos entregados corresponden a la descripción.
Los productos entregados corresponden a la descripción.
Excelente. Lo recomiendo.
Lo revisé, funcionan.
De acuerdo