





1. Presentación del producto:
El Módulo sensor de iluminación BH1750 se basa en el chip BH1750FvI que integra el LDO periférico, el chip de conversión de nivel y la resistencia de extracción 2C. Expande la doble fila de orificios de fila de oro y orificios de sello con un espacio de 2,54mm, lo cual es conveniente para que los usuarios Solden y extiendan, y también se puede fijar directamente a los productos de los usuarios. El módulo adopta la comunicación 2C. Soporta amplio voltaje de trabajo y amplia señal de comunicación. Adopta el modo de cinta trenzada modular.
2. Características principales:
Voltaje de funcionamiento 2,5 ~ 5,5 V
Interfaz bus I2c
Características de sensibilidad espectral cercanas a la sensibilidad visual
Salida del valor numérico del brillo correspondiente
Amplio rango y alta resolución (1-655351x)
La baja corriente se realiza a través de la función de apagado
La dependencia de la fuente de luz es mínima (por ejemplo, lámpara incandescente, lámpara fluorescente, lámpara halógena, LED blanco, lámpara fluorescente)
Pequeña desviación de medición (+/-20%)
El infrarrojo tiene poco efecto
3. Descripción de la posición del pie:
VCC: entrada de energía
GND: eléctricamente
SCL: reloj I2C con 10K pull-up incorporado
SDA: datos I2C con 10K pull-up incorporado
NC: Pie vacío
GND: eléctricamente
ADDR: Pin de configuración de dirección, reconocimiento negro 1OK nivel bajo desplegable
3V3: pin de salida de 3,3 V
4. Campo de aplicación:
Teléfono móvil
TV LCD
Ordenador portátil
Consola de juegos portátil
Cámara digital
Cámara de vídeo digital
Navegación Coche
PDA
Monitor LCD
5. Diagrama de bloques interno:

6. Introducción de la función:
Este módulo lee datos a través de la interfaz I2c. ADDR negro x identifica el suelo hacia abajo, correspondiente a la dirección del dispositivo I2c b0100011X, X es el bit de lectura/escritura. Si ADDR se conecta a 3,3 V, la dirección b1011100x es el bit de lectura/escritura.
BH1750FVI es un chip integrado de sensor de intensidad óptica digital. EH1750 se compone de fotodiodo PD, amplificador operacional, adquisición ADc, oscilador de cristal, etc.
El diodo fotosensible P convierte la señal óptica de entrada en una señal eléctrica a través del efecto de voltaje generado ópticamente, que es amplificado por el circuito amplificador operacional, luego el ADC recoge el voltaje, Y luego se convierte en un número binario de 16 bits a través del circuito lógico y se almacena en el Registro interno (Nota: Cuanto más fuerte sea la luz que entra en la ventana óptica, mayor será la fotocorriente y mayor el voltaje). EH1750 conduce a la línea de reloj y la línea de datos, la MCU puede comunicarse con el módulo BH1750 a través del protocolo Iac, puede elegir el modo de trabajo de BH1750, también puede extraer los datos de iluminación del registro EBE1750.
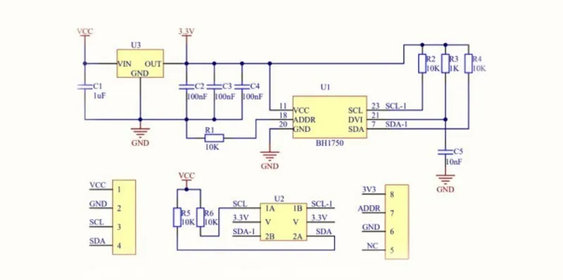
7. Diagrama esquemático de aplicación:

8. Tamaño del producto:



