








El sensor de matriz de puntos de medición de temperatura por infrarrojos del puerto serie GY-MCU8833 AMG8833 contiene una microcomputadora de un solo chip, el puerto serie genera directamente 64 datos de temperatura, USB a ttl se conecta directamente a la computadora para ver los datos.Proporcione software de computadora superior, muestre directamente gráficos de imágenes de temperatura y arduino, código de lectura i2c de puerto serie de un solo chip stm32, 51.I2C puede cambiar la dirección del dispositivo y se conectan varios sensores al bus.Proporcione arduino, stm32, 51 puertos serie de microcontrolador i2c para leer el código.I2C puede cambiar la dirección del dispositivo y se conectan varios sensores al bus.La cantidad de celosías del módulo es pequeña, la resolución es baja y el efecto de imagen solo puede ver el contorno.
Aplicación
Medición de temperatura sin contacto
Ahorro de energía de oficina (control de aire acondicionado/iluminación)
Señalización digital
Puerta/elevador automático
Detección continua estática/dinámica de si hay personas
Parámetros del producto
Voltaje de funcionamiento: 3-5V
Corriente de trabajo: 10mA
Temperatura ambiente: 0-80 grados
Rango de medición de temperatura objetivo: 0-80 grados
Precisión de medición de temperatura ±2,5 grados
Resolución de medición de temperatura 0,25 grados
Ángulo del campo de visión 60 x 60

Diagrama esquemático de medición del sensor:




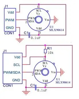
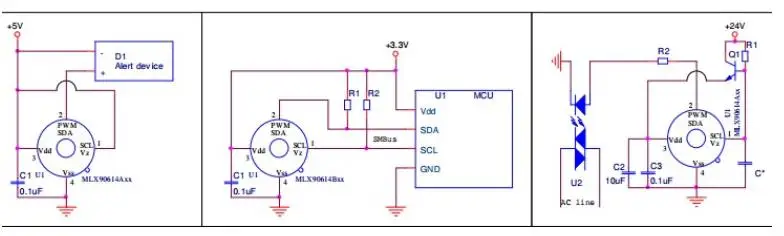
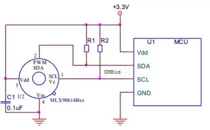
GY-906Parámetros del producto:Dimensiones: 16,8 mm (largo) * 11,46 mm (ancho) * 6,2 mm (alto), el diámetro de la sonda es de 8,2 mmTipo de interfaz digital: IIC (modo esclavo) o PWMRango de medición de temperatura: -70℃~382.2℃Error de medición de temperatura: ±0,5℃ (a temperatura ambiente) resolución 0,02℃Voltaje de funcionamiento: 3,3 V ~ 5 VTemperatura ambiente operativo -40~125℃Con orificios para tornillos de fijación M3 para una fácil instalación y fijación.Instrucciones de uso:Después del reinicio del encendido, MLX90614 es el modo de salida predeterminado de fábrica SMBus y PWM no está habilitado.El pin SCL debe mantenerse alto al encender para utilizar PWM.Si PWM ha habilitado, debe cambiar a SMBus y reconfigurar el pin PWM/SDA antes de iniciar la comunicación SMBus.Es necesario mantener el pin SCL por más del tiempo de solicitud (tREQ) 1, 44 ms para mantenerlo bajo.En este caso, se ignoran los datos de la línea SDA.Una vez que el PWM no está habilitado, solo se puede habilitar cortando la fuente de alimentación o salendo del modo de suspensión.Si PWM no está habilitado a través de EEPROM, el pin PWM/SDA se utilizará directamente para la comunicación SMBus después de POR.En este caso, no es necesario enviar el estado de la solicitud.La forma de ingresar al modo SMBus desde PWM o relé térmico es la mismaConexión MLX90614-SMBus
Después de configurar la EEPROM como PWM y después del reinicio del encendido, el modo PWM se está funcionando libremente.PWM se puede configurar como NMOS de drenaje abierto o salida push-pull.En el modo de drenaje abierto se requiere una resistencia pull-up.
El MLX90614 se puede configurar como modo de funcionamiento de relé térmico en EEPROM.El pin PWM/SDA se puede configurar como NMOS push-pull o de drenaje abierto, que puede activar un dispositivo interno, como relé, zumbador, transmisor RF o LED.Esta característica no requiere ninguna MCU para realizar un termostato simple y no hay costo para el desarrollo de firmware.Combinada con MCU, esta función se puede utilizar como alarma del sistema para activar la MCU.Tanto la temperatura del objeto como la temperatura del chip del sensor se pueden leer a través de esta configuración.
Esquema
Precauciones:Es necesario prestar atención a la precisión mencionada anteriormente en el diseño de aplicaciones que se puede garantizar y lograr cuando el sensor está bajo equilibrio térmico y condiciones isotérmicas.(No hay diferencia de temperatura en el paquete del sensor) La diferencia de temperatura dentro del paquete afectará la precisión de la medición del termómetro.Los siguientes factores causarán la diferencia de temperatura: la trmiónica en la parte posterior del sensor, el calentador/enfriador en la parte posterior o al lado del sensor, o cuando un objeto frío/caliente se acercará al sensor, no solo se calentará el elemento sensor., pero también el paquete del termómetro.Es necesario evitar el uso de operaciones que provocan gradientes térmicos o aislar el sensor del medio ambiente tanto como sea posible.Modelo de chip: MLX90614-DCI
Voltaje de funcionamiento: 3 ~ 5v (regulador interno de bajo voltaje)
Comunicación: protocolo de comunicación IIC estándar
Distancia de medición: 1m
Tamaño del producto: 11,5 * 16,5 mm
