






VEML6075 UVA UVB Sensor
Introduction:
The VEML6075 is an advanced CMOS ultraviolet (UV) light sensor that detects UVA in the UVA and UVB bands. By integrating signal conditioning ICs, photodiodes, amplifiers, and analog/digital circuits in a single chip, the VEML6075's small package size provides excellent measurement capabilities for handheld devices, wearable devices, and health monitoring and fitness devices. Ideal choice. High dynamic detection accuracy. The UV sensor contains an 8-bit command register that can be written via the I2C bus. All operations are controlled through this command register, and its simple command structure allows engineers to easily program operational settings and latch optical data from the sensor. With 16-bit resolution, the sensor converts photovoltaic UV sensitivity into digital data with excellent temperature compensation.Parameter:
IIC communication frequency: 10KHz~400KHzPin interface:
SCL: IIC clock signal lineSDA: IIC data signal lineVCC, GND power supply positive and negativeInstructions for use:SCL is connected to A5, SDA is connected to A4, VCC is connected to 5V, GND is grounded, and the routine program is downloaded to For Arduino For UNO R3. The sensor is illuminated by different distances with strong light, and the serial port prints and outputs ultraviolet UVA, UVB and UVI.





Parameter:Working voltage: 2.7V~5.5VIIC communication frequency 10K~400KHzRated current is 250μA (power mode) and 1μA (standby mode)Spectral sensitivity range UVA: 320~410nm,Typical power density of 5μW/cm2/stepMaximum detection capability of 328mW/cm2Working temperature: -40 ° C ~ 80 ° CPin interface:
SCL: IIC clock signal lineSDA: IIC data signal lineACK: alarm signal lineVCC, GND power supply positive and negativeinstructions for use:SCL is connected to A5, SDA is connected to A4, VCC is connected to 5V, GND is grounded, and the routine program is downloaded to for Arduino for UNO R3. The sensor is illuminated by different distances with a strong light, and the serial port prints and outputs ultraviolet light.




Wide detection wavelength range: 240nm-370nm
Large angle: 130 degrees

Power supply 5V, SIG amplification analog voltage signal output



GY-8511
Description:
The ML8511 breakout is an easy to use ultraviolet light sensor The MP8511 UV (ultraviolet) Sensor works by outputing an analog signal in relation to the amount of UV light that's detected This breakout can be very handy in creating devices that warn the.. user of sunburn or detect the UV index as it relates to weather conditions.This sensor detects 280-390nm light most effectively. This is categorized as part of the UVB (burning rays) spectrum and most of the UVA (tanning rays) spectrum. It outputs a analog voltage that is linearly related to the measured UV intensity (mW / cm2). If your microcontroller can do an analog to digital signal conversion then you can detect the level of UV!OKI (OKI) to launch the built-in operational amplifier ultraviolet (UV) sensor IC - ML8511. The use of silicon coated product (SOI) on the insulating -CMOS, the company's first analog voltage output, no filter UV sensor.OKI's UV sensor IC is easy thanks to the high degree of integration of SOI-CMOS technology, suitable for digital and analog circuits. OKI, said the company's future will utilize this expertise to strengthen the connection of the microprocessor digital output circuit, and then with the brightness control sensor sensing type (Ambient Light Sensor) constitute a single chip lineup of merchandise; hope not only to future products done for the day at a glance the amount of UV, and ready to grasp the degree of risk decorative UV measurement equipment, and will promote the application to appliances, portable field equipment.ML8511 UV light can be used with an analog voltage output proportional to the amount. Since the output voltage can therefore be directly connected to the MCU built A / D digital / analog converter, no photoelectric converting circuit. And the use of small, low-profile surface-mount package, suitable for use in portable devices.
UV Detection Sensor Product parameters:Working voltage: 3.3V-5V
Output voltage: DC 0-1V (corresponding to UV index 0-10)
Test accuracy: ±1UV INDEX
Response wavelength: 200nm-370nm
Stable operation: -20 ° C -85 ° C
Response time: less than 0.5 seconds
Operating current: typical value 0.06mA maximum 0.1mA
VCC- is the positive input port of the power supply, and is connected to the voltage of 3.3V-5V
GND-GND is the negative input of the power supply
OUT-OUT is the analog signal output port, which links the I/O port of the MCU
Designed for applications requiring high reliability and accuracy in measuring UV Index (UVI)
Suitable for measuring the total amount of ultraviolet light in sunlight
Against the World Health Organization UV Index Grading Standard
Detecting UV wavelength: 200-370 nm
Very fast response and full interchangeability
UV index chart:

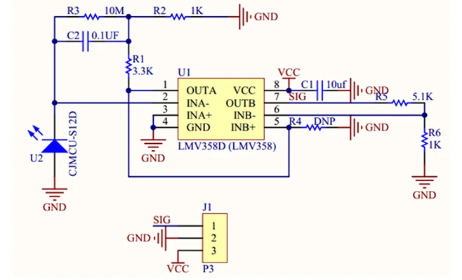
Schematic:



buena compra