





DY-SV19R
Product selling points.
1. Use of high-quality materials, durable
2. Support MP3, WAV decoding format
3. 24-bit DAC output, dynamic range support 90dB, signal to noise ratio support 85dB
4. 32Mbit (4MByte) flash memory on board, can be connected to a computer via USB cable to update audio files
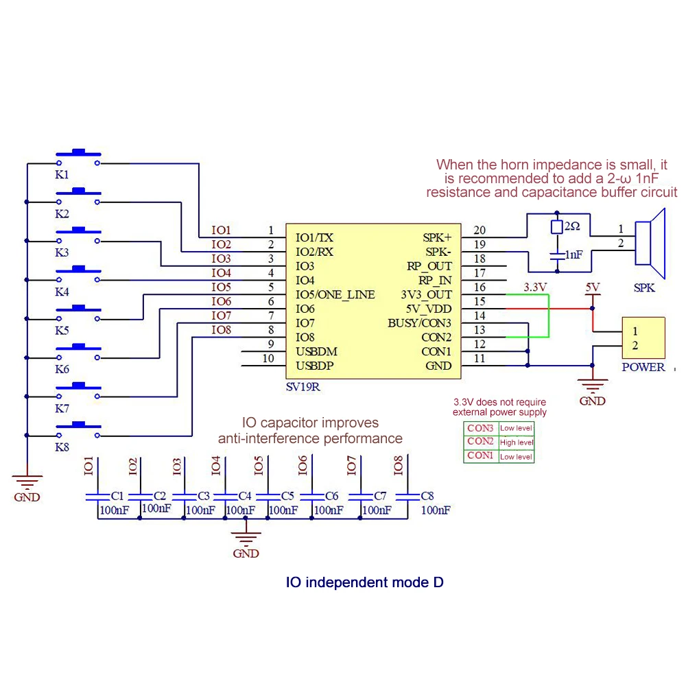
5.3 configuration pins support up to 7 working modes selection
6. Wide range of applications
Parameters.
Operating voltage: 3.7- 5V
On-board memory: 32Mbit (4M bytes) on board
On-board amplifier: On-board Class D 5W amplifier
Trigger mode: one-to-one - trigger, UART serial control
Audio support: MP3, WAV
Audio download: USB data cable connected to computer download
Configuration resistor: configuration pins do not need to weld resistors, directly connected to 3.3V or GND
DACL/R output: not supported
USB external: support
external volume potentiometer: support














DY-SV19T
1.Description:
DY-SV19T integrates I/O subsection triggering, UART serial port control, ONE_line single bus serial port control,standard MP3 and other 7 working modes; Onboard 5W Class D amplifier circuit and can directly drive 4ohm 3~5W speakers.Support MP3,WAV decoding format. Support memory card (TF card) up to 32GB/FAT32 format; Support external volume adjustment potentiometer, configure the pin without welding pull-up/pull-down resistance, reserve USB external pin to facilitate external download interface.
2.Features:
1 .Support MP3 and WAV decoding format;
2 .Support sampling frequency (KHz) : 8/11.025/12/16/22.05/24/32/44.1/48;
3 .24-bit DAC output, dynamic range support 90dB, SNR support 85dB;
4 .Support memory card (TF card) up to 32GB, easy to replace audio files;
3 .Built in 5W Class D amplifier circuit and can directly drive 4ohm 3~5W speaker;
6 .Support UART serial port control voice broadcast function.It can control playback, pause, selections, turn up and down volume and other functions, the largest selection of 65535 songs.The baud rate is 9600 bit/s.
7 .Support I/O trigger function, 8bit I/O ports can trigger 8 musics or 8 I/O combinations to trigger 255 songs.
8 .Support One_line single bus serial port control, which can control playback, pause, selection, turn up and down volume and other functions.
9 .Support 3 configuration I/O for mode selection to make 7 work mode.
10 .Support external volume potentiometer adjustment.
11 .Supports external USB download port.
3.Parameter:
1 .Model:DY-SV19T
2 .Work Voltage:DC 3.7V~5V
3 .Work Temperature:-25℃~85℃
4 .Work Humidity:5%~95%RH
5 .Size:30*23mm
4.Standard MP3 Mode:
1 .NEXT/V+: Short press "Next", long press "Volume +"
2 .PREV/V-: Short press "Previous", long press "Volume-"
3 .P/P: Short press "Pause" and then "Play"
4 .EQ: Short press once to adjust "EQ"
5 .RPT: Short press "Single Play" and press "Loop Play" again











Módulos MP3 de calidad. Llegó rápidamente y con un buen embalaje.