






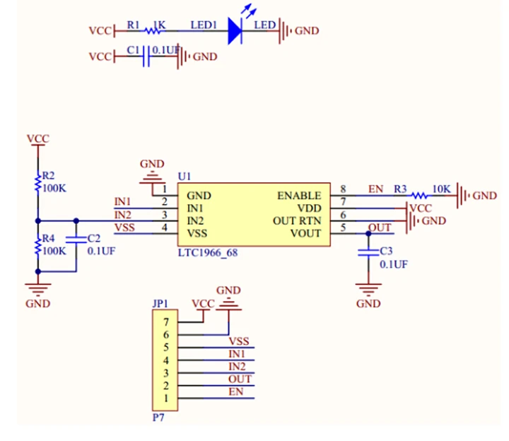
El LTC®1966 es un convertidor True RMS a DC que utiliza una innovadora tecnología patentada de cálculo ΔΣ. El circuito interno de acumulación Delta (ΔΣ) del LTC1966 hace que sea más fácil de usar y es más preciso, menos potente y más flexible que los convertidores logarítmicos tradicionales antilog RMS a CC. El LTC1966 acepta señales de entrada de un solo extremo o diferenciales (para suprimir EMI / RFI) y admite factores de cresta de hasta 4. A diferencia de los convertidores RMS a CC anteriores, la excelente linealidad del LTC1966 permite una fácil calibración del sistema a cualquier voltaje de entrada.
Alta precisión: 0.1% de ganancia de precisión (de 50Hz a 1kHz), 0.25% de error total (de 50Hz a 1kHz)
Alta linealidad: linealidad 0.02% para una calibración sencilla del sistema
Corriente de suministro baja: 155μA (tipo), 170μA (máximo)
Corriente de apagado ultra baja: 0.1μA
Ancho de banda constante: independiente del voltaje de entrada 800kHz -3dB, 6kHz ± 1%
Fuente de alimentación flexible: suministro único de 2,7 V a 5,5 V, suministro dual de hasta ± 5,5 V
Entradas flexibles: Diferencial o rango de voltaje de modo común de riel a riel de un solo extremo, voltaje diferencial de hasta 1VPEAK
Salida flexible: salida de riel a Riel, los pines de referencia de salida separados proporcionan cambio de nivel
Amplio Rango de temperatura: -55 ° C a 125 ° C
VCC: terminal positivo de 2,7 V a 5,5 V
VSS: Suministro GND negativo a-5,5 V
IN1, IN2: entrada diferencial
OUT: Salida de voltaje de conversión
EN: Terminal de control de habilitación de entrada, bajo activo, el circuito está conectado al nivel bajo por defecto.



Producto tal y como se describe en el sitio web y envío rápido desde China a Francia. Perfecto !