





Características:
Resolución de 12 bits
Interfaz I2C (admite estándar (100 kbps), rápido (400 kbps) y alta velocidad (3,4 Mbps)
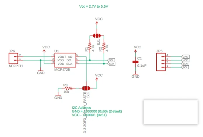
Fuente de alimentación de 2,7 V a 5,5 V
EEPROM interna para almacenar configuraciones
Calibración del sensor
Instrumentación portátil de baja potencia
Periféricos de PC
sistema de adquisición de datos
Voltaje de funcionamiento: 2,57,5 V
Interfaz de comunicación: comunicación de interfaz I2C.
Temperatura de trabajo: -40° ~ 125C
Dirección del dispositivo: 110000 Selección de Jumper Pad
VCC: potencia de entrada positiva
GND: potencia de entrada negativa,
SCL: Entrada de reloj serie I2C
SDA: datos en serie I2C
SALIDA: Voltaje de salida analógica

