





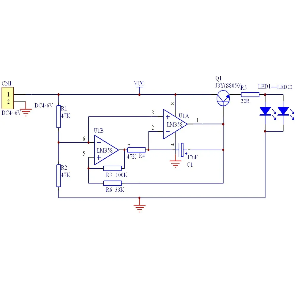
Voltaje de alimentación: CC 4-6 V
Lámpara de respiración, como sugiere el nombre, el LED bajo el control del circuito para completar el cambio gradual de claro a oscuro, y luego de la luz del canal oscuro, se siente como respirar.



Puede ser un poco difícil para principiantes debido a los componentes pequeños. La escritura en la PCB es fácil de leer y la soldadura no presentó ningún problema. Incluso sin una descripción en la imagen, es fácil saber qué resistencia hay que utilizar. Los LED son fáciles y rápidos de soldar y son bonitos y brillantes. Como mencioné, no creo que sea adecuado para principiantes completos debido al tamaño de los componentes, pero fue divertido soldarlo.



Excelente producto, lo recomiendo.
Buen paquete, incluye todos los componentes, además de un par de cables para la alimentación.
ideal para aprender electrónica y soldadura
Se ve bien, pero las piezas son demasiado pequeñas para que pueda usarlas.
de acuerdo
muy bien
Entrega rápida y buena calidad.
Montado. Funciona.
De acuerdo.
Buena práctica de soldadura
Primer Ejercicio
Buen producto, entrega rápida, y con gusto volvería a comprar.
Gran artículo, gracias.
Muy bonita decoración para Navidad y excelente práctica de soldadura.
siempre es divertido construir
de acuerdo