





Placa azul de 5V
1.Descripción del pin:

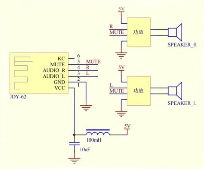
2.Diagrama de cableado:

Bluetooth
3.Problema común:
①Bluetooth
Generalmente, se debe a interferencias de energía y la línea de alimentación debe agregarse con un circuito de filtro LC.
②Si admite fuente de alimentación de 3,7 V:
El módulo funciona con 5 voltios de forma predeterminada.Puede reemplazar el diodo superior del módulo JDY-62 con una resistencia 0R del paquete 0805 o utilizar un cortocircuito con un cable, para que pueda funcionar con una batería de litio.

Nota:
③El-La señal compatible es demasiado débilBluetooth
Bluetooth
④La corriente es demasiado fuerte
Bluetooth
Placa azul 5V PRO
1.Descripción del pin:

2.Diagrama de cableado:

Bluetooth
3.Problema común:
①-compatible no se puede buscar:Bluetooth
Generalmente, se debe a interferencias de energía y la línea de alimentación debe agregarse con un circuito de filtro LC.
②Si admite fuente de alimentación de 3,7 V:
El módulo funciona con 5 vot por defecto.Ybou puede reemplazar el diodo superior del JDY-62 mcdule con un paquete O resistencia 0805, o usar un cortocircuito con un cable, para que pueda funcionar con una batería de litio.
Nota:
③El-La señal compatible es demasiado débilBluetooth
Bluetooth
④La corriente es demasiado fuerte
Bluetooth
Tablero verde de 3,7 V




Funciona con iPhone
¡Todo está bien!
¡¡Bien!!!
Gracias.