HC-05Product Parameters:Model: HC-05
Working frequency band: 2.4G
Communication interface: UART3.3VTTL level
Working voltage: 3.0~3.6V
RSSI support: not supported
Communication level: 3.3V
Transmit power: 4dBm (maximum)
Reference distance: 10 meters
Air speed: 2Mbps
Antenna interface: built-in PCB antenna
Communication current: 15mA
Receive sensitivity: -85dBm@2Mbps
Working humidity: 10%-90%
Storage temperature: -40 ° C ~ +85 ° C
Working temperature: -25 ° C ~ +75 ° C
Module size: 27*13mm
Module status indicator output pin, high level output, connect the resistor in series when connecting the LED.Before connecting,Flashes when the host does not record the slave address;When the host records the slave address, it flashes slowly;The slave flashes quickly.After the connection, the LED flashes and stops.Set the high KEY pin to power on the module and enter the AT command mode. The baud rate is fixed at 38400.LED lights up 1 second every 2 secondsThe module is connected to the indicator output pin, which is a high level output. When connecting the LED, connect the resistor in series.Before the connection, the lamp pin is output at a constant low level. (LED off)After the connection, the lamp pin is always at a high level. (LED lights are always on)Input pin, internal pull down. This pin is tied high, the module enters AT command mode, and the host is used to clear the recorded slave address.HC-06Product Parameters:Model: HC-06
Working frequency band: 2.4G
Communication interface: UART 3.3V TTL level
Working voltage: 3.0~3.6V
RSSI support: not supported
Communication level: 3.3V
Transmit power: 4dBm (maximum)
Reference distance: 10m
Air speed: 2Mbps
Antenna interface: built-in PCB antenna
Communication current: 40mA
Receive sensitivity: -85dBm@2Mbps
Working humidity: 10%~90%
Storage temperature: -40 °C ~ +85 °C
Working temperature: -25 ° C ~ 75 ° C
Module size: 27*13mm


HC-08
Product Parameters:
Model: HC-08
Working frequency band: 2.4G
Communication interface: UART3.3VTTL level
Working voltage: 2.0 ~ 3.6v
RSSI support: not supported
Communication level: 3.3v
Transmit power: 4dBm (max)
Transmission distance: 80 meters
Emission current: 31.6mA
Module size: 26.9 * 13mm
Air speed: 1Mbps
Antenna interface: built-in PCB antenna
Sleep current: 0.4uA
Receiver sensitivity: -93dBm @ 1Mbps
Working humidity: 10% to 90%
Storage temperature: -40 ℃ ~ 85 ℃
Working temperature: -25 ℃ ~ 75 ℃
Received current: 15.8mA
Product Size
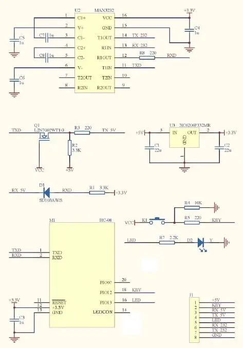
Pin definition

Reference schematic

Precautions:1. Module is sensitive to static electricity, please reduce the touch to the module chip parts, so as to avoid loss of procedures2. Module antenna part of the following can not be deposited copper, can not be traced, otherwise it will affect the signal,3. Suggest that the antenna part of the floor hollowed out, the antenna as close as possible to the edge of the board, or insert the way4. Module power loss memory, parameters and matching information will not be lost, so if you want to connect a new device, please clear the module pairing memory.


JDY-31 ChipProduct Features:JDY-31 Bluetooth-compatible is based on Bluetooth-compatible 3.0 SPP design, which can support Windows, Linux, for android data transmission, working frequency 2.4GHZ, modulation mode GFSK, maximum transmission power 8db, maximum transmission distance 30 meters, support users to modify device name through AT command The baud rate and other instructions are convenient and quick to use. This Bluetooth-compatible module can only be used as a Bluetooth-compatible slave.Scope of application:JDY-31 is a classic BBluetooth-compatible protocol that can communicate with Bluetooth-compatible-enabled computers (desktops, notebooks) and mobile phones (for android). Can be applied ◆ Windows computer Bluetooth-compatible serial port transparent transmission ◆ for Android Bluetooth-compatible serial port transparent transmission ◆ Smart home control ◆ Automotive ODB testing equipment ◆ Bluetooth-compatible toy ◆ Share mobile power, share weight ◆ Medical equipment
Product parameters:Model: JDY-31Bluetooth-compatible version: Bluetooth-compatible 3.0 SPPWorking frequency band: 2. 4GHZCommunication interface: UARTSTM connection temperature: 260 degreeOperating voltage: 1.8-3.6V (3.3v recommended)Operating current not connected: 4. 7mAWorking temperature: -40~80 degreeCurrent after BLE connection: 7.3mAAntenna: Built-in PCB antennaTransmit power: 8db (Max)High transmission distance: 30 metersReceive sensitivity: -97dbmMaster-slave support: slaveSPP maximum throughput: 16K bytes/s (for android, windows)JDY-31 support patch and solder pin header 1. Needle pin application: The pin header specification is standard 2.54 pitch pin header, just need to weld 5 pin holes on the module. 2. SMD application: Generally, only four pins of VCC, GND, RXD and TXD need to be connected. If you need to disconnect actively in the connection state, send AT+DISC in the connection state.


