





Características del producto:
Montaje sencillo
Aspecto pequeño y exquisito.
Ampliamente utilizado para juegos, entretenimiento, controles de seguridad, búsqueda de productos metálicos en el cuerpo, etc.
Alta sensibilidad
Kit de bricolaje de aprendizaje de soldadura
Parámetros del kit:
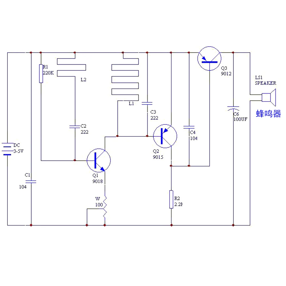
Voltaje de alimentación: DC3-5 V
Modelo de batería: CR2032 (se envía sin batería, el cliente debe proporcionarla)
Dimensión límite: 14,9 * 2,2 CM
Uso: juegos y entretenimiento, controles de seguridad, búsqueda de productos metálicos en el cuerpo, etc.
Uso de este principio de detector de metales
Por ejemplo, si desea detectar la presencia de un automóvil en una determinada superficie de la carretera, ya que el chasis del automóvil es 0.5 metros o más sobre la superficie de la carretera, y el cemento lo enterrará a una profundidad de 5 a 10 cm, enterrar una bobina con un diámetro de 1 metro en el suelo puede detectar de manera estable, precisa y confiable la presencia de un automóvil..Esto es de valor práctico en las estadísticas de flujo de carreteras y en las estadísticas de áreas prohibidas de estacionamientos.
Ejemplo 2: Se requiere un sensor en cada piso del controlador del elevador para detectar si el elevador ha alcanzado la posición de parada.Si se utiliza un interruptor de recorrido mecánico, habrá factores de vida útil y confiabilidad;Si se utilizan optoacopladores, habrá fallas de deposición de polvo a largo plazo;Por lo tanto, el método consiste en instalar un detector de metales para determinar si el circuito está encendido o apagado según la presencia de metal.Tiene un alto valor práctico en muchos dispositivos y máquinas.
Lista de envío:
Placa PCB X1
Zumbador de 3V X1
Condensador electrolítico 100UF25V X1
104 condensador cerámico X2
Condensador de poliéster 222 X2
Resistencia de 220K 0,25W X1
Resistencia de 2,2 K 0,25 W X1
Potenciómetro 100 Euro azul blanco X1
Transistor 9018 X1
Transistor 9015 X1
Transistor 9012 X1
Interruptor 12D07 en X1
Soporte de batería 2032 X1








