









Indicación de velocidad vertical (por ejemplo, velocidad de subida/ bajada)
Internet de las cosas
Navegación GPS mejorada
(Por ejemplo, la primera vez que se repara la mejora, la tala muerta y la detección de pendientes).Posicionamiento de navegación interior (detección de flujo, detección de ascensores)
Aplicaciones de navegación, ocio y deportes al aire libre.Previsión meteorológica
Aplicaciones sanitarias (por ejemplo, espirometría)
Aplicaciones de fitness como pruebas mejoradas de calorías.
Aplicación AR y VR
Concientización Ambiental
Dispositivo de destino
Dron volador
Teléfonos móviles, tablets, dispositivos GPS y otros teléfonos móviles.Sistema de navegación
Dispositivo médico portátil
Estación meteorológica familiar
Ver
Grandes electrodomésticos
Precisión relativa: valor típico ± 8 pa, igual a ± 0,50 m(700...900 hpa, 25....40°C)
Tensión de alimentación:
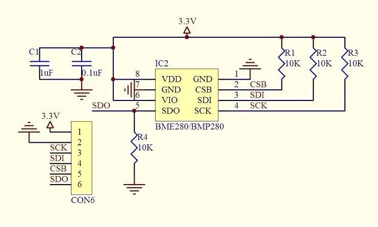
Interfaz digital: I2C (hasta 3,4 MHz) y SPI (3 cables y 4 cables, hasta 10 MHz)
Voltaje de alimentación: Rango de voltaje de alimentación principal VDD: 1,71 V a 3,6 V
Rango de voltaje de la interfaz VDDIO: 1,2 V a 3,6 V
Consumo de corriente: 3,4 microamperios a 1 Hz presión y temperatura 2.0 microamperios en modo de suspensión
Rango de trabajo: -40 ‒ +85°C, 300 ‒1250 hPa
Marcos:








